電氣火災監控、消防電源監控、可燃氣體探測系統等是否必須接入消防控制室圖形顯示裝置?

問:是否要求惠州電氣火災監控系統、可燃氣體探測報警系統的報警控制器主機相關報警信息接入到消防控制室圖形顯示裝置上?
答:當惠州電氣火災監控系統、可燃氣體探測報警系統、消防設備電源監控系統、防火門監控系統的報警控制器主機安裝在消防控制室內時,可以不接入到消防控制室圖形顯示裝置。
當接入時,消防控制室圖形顯示裝置與火災報警控制器、消防聯動控制器、電氣火災監控器、可燃氣體報警控制器等消防設備之間,應采用專用線路連接,該類信息與火災報警信息的顯示應有區別。
依據:濟南市建設工程消防設計審查驗收常見問題釋疑(第二期)
附GB50116-2013《火災自動報警系統設計規范》:
8.1.4 可燃氣體報警控制器的報警信息和故障信息,應在消防控制室圖形顯示裝置或起集中控制功能的火災報警控制器上顯示,但該類信息與火災報警信息的顯示應有區別。
【條文說明】本條規定了可燃氣體報警控制器接收到的可燃氣體探測器的運行狀態信息,應該傳輸給消防控制室的圖形顯示裝置或集中火災報警控制器,但其顯示應與火災報警信息有區別。
9.1.5 在設置消防控制室的場所,電氣火災監控器的報警信息和故障信息應在消防控制室圖形顯示裝置或起集中控制功能的火災報警控制器上顯示,但該類信息與火災報警信息的顯示應有區別。
【條文說明】本條規定了設置消防控制室的場所,應將惠州電氣火災監控系統的工作狀態信息傳輸給消防控制室,在消防控制室圖形顯示裝置或集中火災報警控制器上顯示,但該類信息與火災報警信息的顯示應有區別,這樣有利于整個消防系統的管理和應急預案的實施。
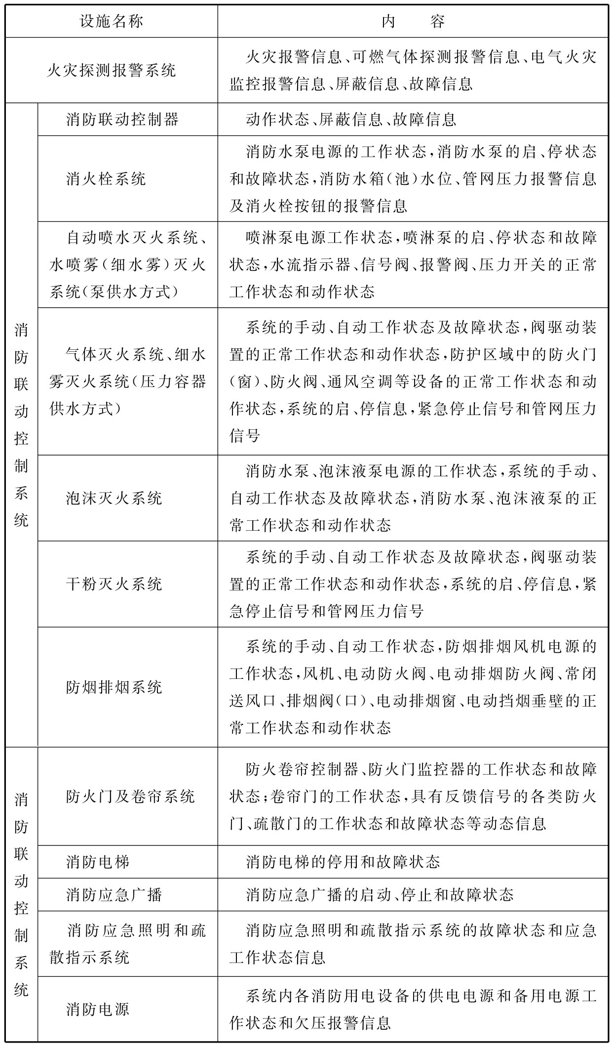
3.4.2 消防控制室內設置的消防設備應包括火災報警控制器、消防聯動控制器、消防控制室圖形顯示裝置、消防專用電話總機、消防應急廣播控制裝置、消防應急照明和疏散指示系統控制裝置、消防電源監控器等設備或具有相應功能的組合設備。消防控制室內設置的消防控制室圖形顯示裝置應能顯示本規范附錄A規定的建筑物內設置的全部消防系統及相關設備的動態信息和本規范附錄B規定的消防安全管理信息,并應為遠程監控系統預留接口,同時應具有向遠程監控系統傳輸本規范附錄A和附錄B規定的有關信息的功能。
附錄A 火災報警、建筑消防設施運行狀態信息



蘇公網安備32058102002318號
客服1